6月9日晚间,海光信息(688041)和中科曙光(603019)双双披露重大资产重组预案公告。两公司A股股票自5月26日起停牌,并于6月10日开市起复牌。停牌前,海光信息总市值3164.12亿元;中科曙光总市值905.72亿元。本次换股吸收合并中,海光信息拟购买资产的交易金额为换股吸收合并中科曙光的成交金额,为1159.67亿元。

  预案公告称,本次交易通过换股吸收合并的方式对海光信息和中科曙光进行战略重组,有利于交易双方共同降本增效,简化治理结构、优化资源配置、提升股东回报,推动存续公司快速迈向更高的发展台阶,也有利于保护包括中小投资者在内的广大股东利益。

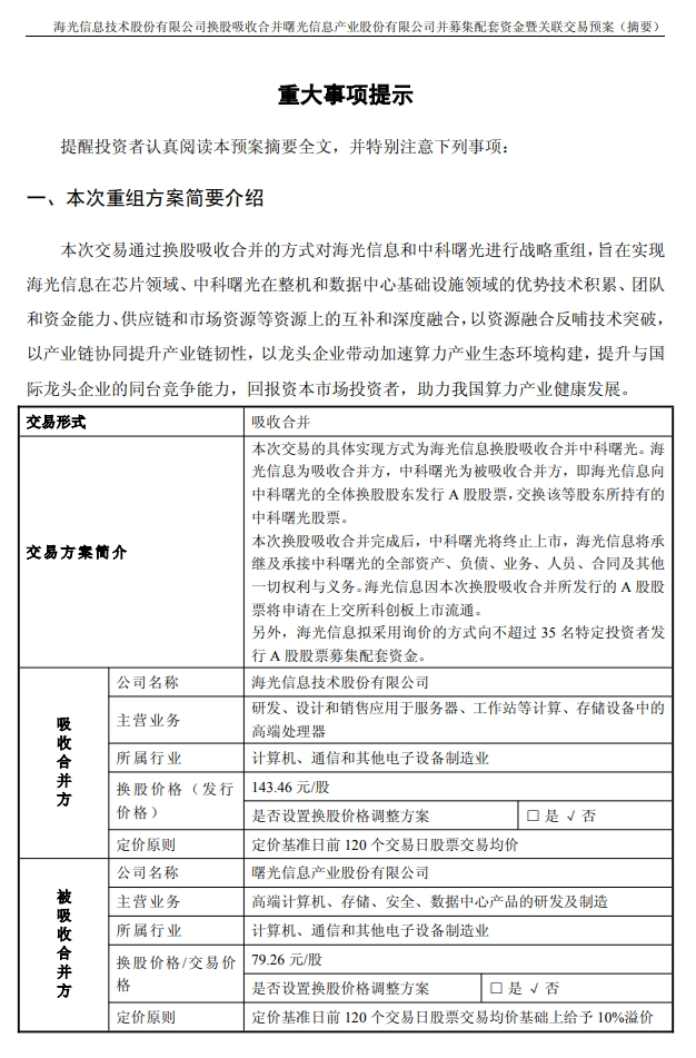
  交易的具体实现方式为海光信息换股吸收合并中科曙光。海光信息为吸收合并方,中科曙光为被吸收合并方,即海光信息向中科曙光的全体换股股东发行A股股票,交换该等股东所持有的中科曙光股票。合并完成后,海光信息将承继及承接中科曙光的全部资产、负债、业务、人员及其他一切权利与义务,海光信息因本次换股吸收合并所发行的A股股票将申请在上交所科创板上市流通,中科曙光将终止上市。

  预案称,经合并双方协商最终确定,海光信息的换股价格按照换股吸收合并的定价基准日前120个交易日的股票交易均价确定;中科曙光的换股价格按照换股吸收合并的定价基准日前120个交易日的股票交易均价上浮10%确定,并由此确定换股比例。

  具体来看,海光信息的换股价格为143.46元/股,中科曙光的换股价格为79.26元/股。中科曙光与海光信息的换股比例为1:0.5525,即每1股中科曙光股票可以换得0.5525股海光信息股票。

千亿重组预案出炉,海光信息、中科曙光,明日复牌  第1张

  参与本次换股的中科曙光股票为14.63亿股,参照本次换股比例计算,海光信息为本次换股吸收合并发行的股份数量合计为8.08亿股。

  公告称,本次交易将使得海光信息在目前的高端处理器业务基础上,延展了与高端处理器紧密配套的高端计算机、存储、安全、数据中心、智算中心等业务,增强海光信息高端处理器与计算系统间的技术和应用协同。

  海光信息作为存续公司将整合吸收合并双方资源,实现从高端芯片设计到高端计算机整机、系统的闭环布局,聚集核心优势资源共同投入高端处理器及解决方案研发,以更有竞争力的一体化技术方案提升存续公司产品与服务,打造完整的信息技术产业基础设施企业和更具有竞争力的创新企业,实现产业链上下游的整合。

  股权方面,海光信息目前无控股股东、无实际控制人。交易完成后,海光信息所呈现的股权结构状态为主要股东持股比例相对分散,无具有显著持股优势的股东,海光信息仍为无控股股东、无实际控制人的状态。

  值得注意的是,此次交易是5月16日《上市公司重大资产重组管理办法》修订发布后首单上市公司之间吸收合并交易。